学院目前有42名毕业生申请延迟答辩,为做好2020届毕业生延期答辩工作,现将有关安排通知如下:
一、毕业答辩组
按照延迟答辩学生指导教师所属系部,由各系部抽调教师组成三个答辩组,每个答辩组6人,由组长、秘书、委员组成,具体分组(含答辩学生、指导教师和评委)见附件。
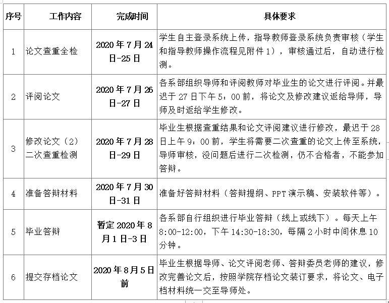
二、查重、答辩时间安排
2020届延期答辩毕业论文(设计)进度安排

三、其他
1.材料报送:答辩后,论文修改由指导老师审核通过后,然后用淡蓝色羊皮1505、160克纸装订;8月5日前将装订好的论文提交给指导教师。
2.答辩用表及其他要求按照第一次答辩通知/jyjx/bksjy/jxdt/082a55a8347f475a8f6a0d1c7fb9f4bf.htm要求执行。
3. 请各指导教师主动联系学生,做好学生毕业论文(设计)指导工作,加强过程管理,确保本次答辩工作顺利进行。
附件1.beat365官方网站2020届延期答辩分组
beat365官方网站
2020年7月3日