为落实共青团中央、教育部、全国学联联合下发的《关于推动高校研究生会(研究生会)深化改革的若干意见》,并结合《关于巩固高校研究生会(研究生会)改革成果的若干措施》文件要求,2025年beat365官方网站研究生会改革情况如下。
1.改革自评表
beat365官方网站研究生会改革自评表

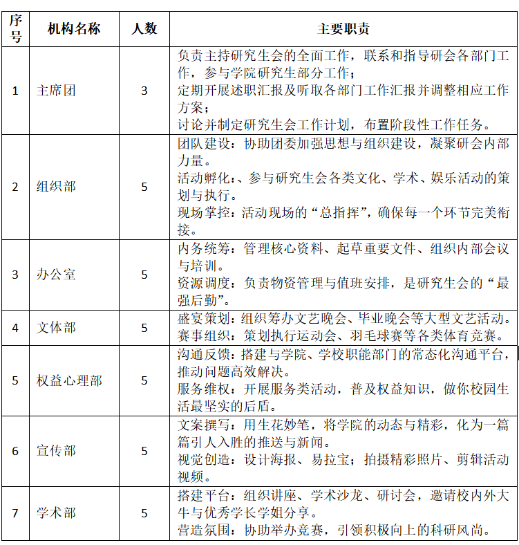
2. 院级组织工作机构组织架构表

3.院级组织工作人员名单

4.院级研究生代表大会主席团成员选举办法

5.院级研究生代表大会召开情况

宣传报道链接
beat365官方网站第四次学生代表大会暨第四次研究生代表大会顺利召开
https://mp.weixin.qq.com/s/2gl-eYTcYsWGUFmxwr8lqA
6.现场照片

7.beat365官方网站beat365官方网站研究生会述职评议制度

8.院团委指导研究生会主要责任人

以上自评公开内容如有不实情况,可发送邮件至校研究生会邮箱yjsh@nwafu.edu.cn反映